|
今年重慶力爭開通5條軌道線 實現通車500公裏
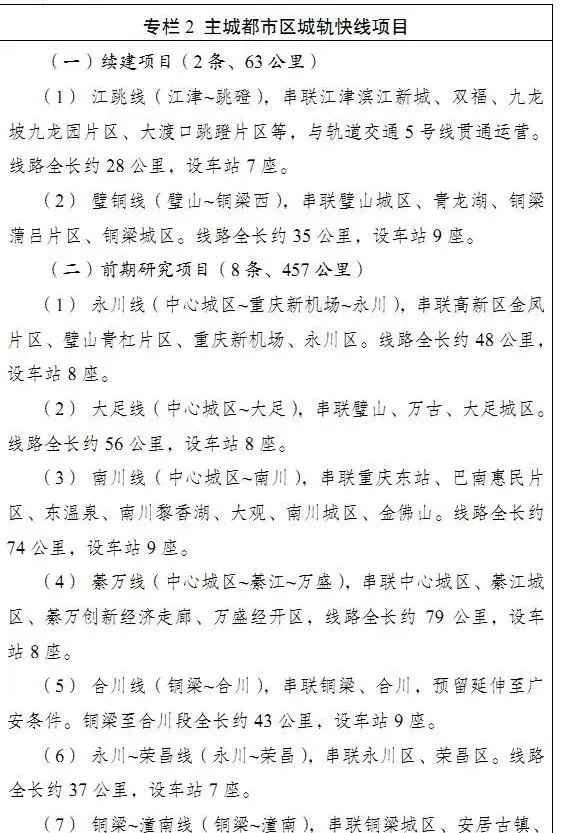
2月10日, 來自重慶交通開投集團消息稱 今年重慶力爭新開通 5條軌道交通線路,共計83公裏 其中, 4號線二期、9號線二期 5號線北延段、10號線二期 這4條軌道線通車後 兩江新區市民出行更加方便 4號線二期 4號線二期全長約32.8公裏 項目起於一期唐家沱站(不含) 止於黃嶺站 項目已於2022年1月18日 開始不載客試運行 全線串連了唐家沱、魚復新城和龍興新城,共設15座車站,即鐵山坪站、鹿棲站、果園物流樞紐站、魚嘴站、雁坪站、石河清站、復盛站、三板溪站、龍驛大道站、龍興站、高石塔站、普福站、桐梓林站、石船站、黃嶺站。 全線與三條軌道線路換乘,分別在鹿棲站和龍驛大道站與規劃8號線換乘,復盛站與在建的15號線換乘,普福站與規劃14號線換乘。 9號線二期 9號線二期全長約8公裏 線路總體向北敷設 起於興科大道至春華大道區間 止於花石溝站 目前,全線土建基本完成 同步開展裝修工程 風水電安裝、系統設備 全線共設春華大道站、蘭桂大道站、中央公園東站、從巖寺站、花石溝站,其中地下明挖站3座,高架站1座,地面站1座。 項目建成後將與9號線一期共同串聯沙坪壩商圈、重慶天地、觀音橋商圈、江北城、寸灘國際新城、空港工業園區、春華大道片區、重慶中央公園等重大客流集散地和發展重點區域。 5號線北延伸段 5號線北延伸段全長約9公裏 起於5號線一期園博中心站 止於悅港北路站 截至目前,全線土建工程基本完成 同步開展裝修工程 風水電安裝、系統設備 全線共設玉河溝站、甘悅大道站、魯家溝站、中央公園西站、椿萱大道站、悅港大道站、悅港北路站和1座停車場,在中央公園站與10號線換乘。 全線通車後,將與5號線一期工程形成串聯大渡口區、九龍坡區、沙坪壩區、渝中區、江北區、渝北區的南北向骨幹通道,對進一步完善我市軌道交通線網,優化城市人居和交通出行具有重要意義。 10號線二期 10號線二期線路全長約10公裏 起於10號線一期鯉魚池站 止於終點至蘭花路 與10號線一期工程形成 串聯兩江新區、渝北區 江北區、渝中區、南岸區的 南北骨幹通道 二期共設曾家巖站、大禮堂站、七星崗站、南濱路站、南坪站、萬壽路站、南湖站、蘭花路站和1座停車場,在南湖站與環線換乘、南坪站與3號線換乘、七星崗站與1號線換乘、曾家巖站與2號線換乘。 目前,全線土建工程完成89%。力爭2022年底前開通鯉魚池~南濱路段6公裏 附:
素材來源:重慶日報、重慶市城市軌道交通建設「十四五」規劃 本文來源:軌道世界 |